
在固态锂金属电池的研究中,石榴石型固态电解质(如LLZO)因其出色的化学稳定性和离子电导率备受关注。然而,晶界区域诱导锂枝晶生长问题,仍是限制其规模化应用的核心瓶颈之一。
近日,厦门大学吴顺情教授团队在 Nature Communications 发表题为《Grain boundary amorphization as a strategy to mitigate lithium dendrite growth in solid-state batteries》的研究论文,系统研究了晶界非晶化调控策略在抑制锂枝晶生长方面的微观机制。研究基于机器学习势函数 + 分子动力学模拟 + 密度泛函理论的跨尺度计算模拟,揭示了晶界结构对锂离子分布、电子行为及力学响应的多重影响。
在不同取向与空腔结构的晶界模型中,锂离子表现出明显的富集或排斥趋势。空腔率越高的晶界越倾向于吸附锂离子,形成局部高浓度区域。这种偏析行为随时间演化逐步加剧,并可能在放电条件下持续存在,成为后续枝晶形成的“伏笔”。

图1.晶界处锂离子偏析行为
在构建的Li|LLZO|LZO全电池结构中,晶界偏析进一步扩大,富集锂主要源自负极,并向晶界持续输运。这不仅降低了本体区域的锂离子迁移效率,也破坏了原本的空间浓度均衡,削弱了电池的整体传输能力。

图2. 全电池放电过程分析
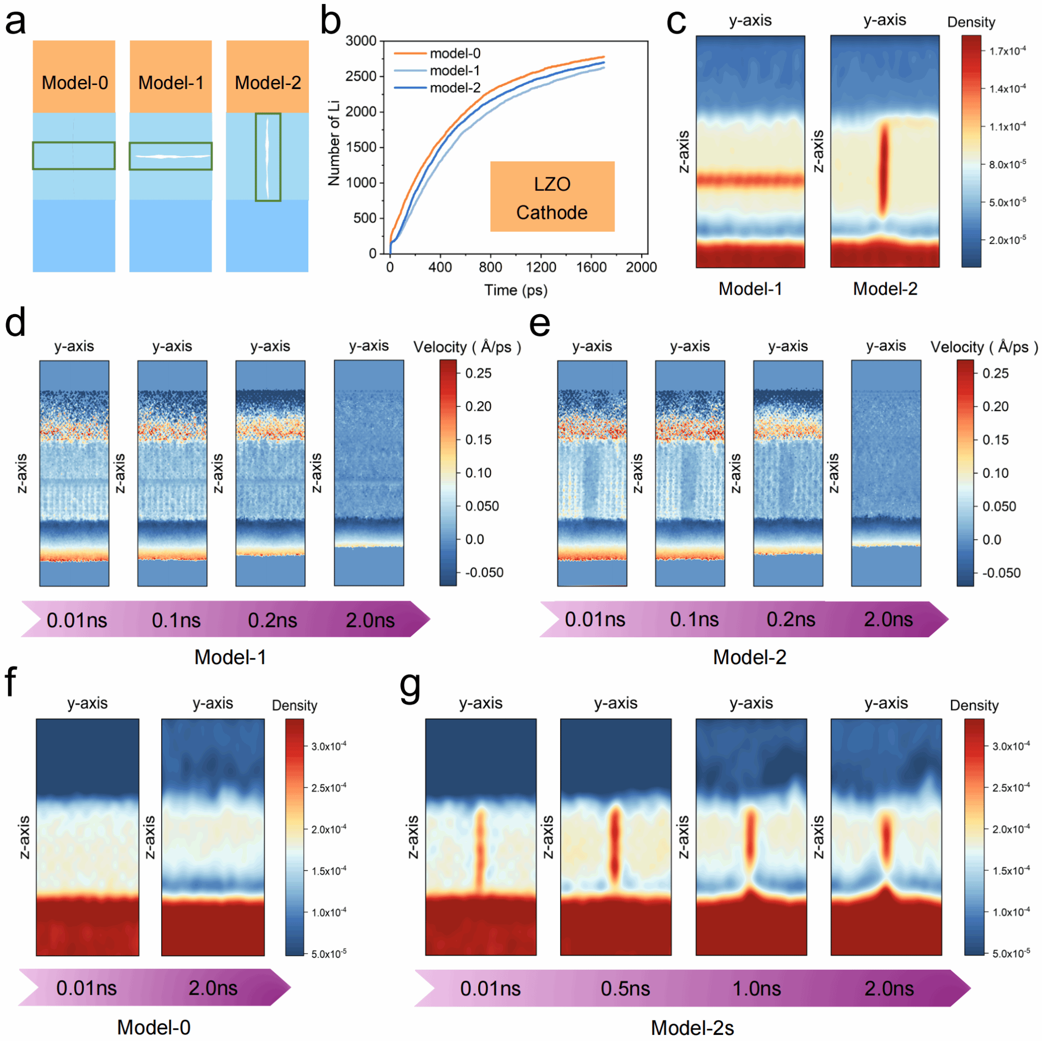
进一步模拟表明,晶界的空间排列方式对锂枝晶的形成路径具有决定性作用。晶界平行于电极的模型中,所以锂离子从负极迁移至正极必须经过这些晶界,而晶界垂直于电极模型中的锂离子能够从晶界两侧的晶体快速通过,所以其放电速度更快一些。但是晶界垂直于电极界面时,锂离子更容易聚集于界面并形成局部突起,从而增加枝晶向电解质内部生长的风险。

图3. 放电过程中的锂离子行为分析
为抑制这一过程,研究提出利用热处理诱导晶界发生局部非晶化。在适当温度下,晶界区域发生局部熔融,而LLZO本体仍保持晶体结构不变;随后冷却过程中,熔融的晶界区域可转化为非晶态。

图4 | 非晶相的原位生成及结构分析
在完整的放电模拟中,晶界非晶化的模型中不再出现枝晶相关的突起结构,界面形貌保持平整。锂离子的迁移与嵌入更加连续稳定,有效阻断了枝晶自界面起始贯穿的风险。

图5. 晶界非晶化抑制锂枝晶的形成
从力学角度看,非晶晶界具备更高的断裂韧性和应变容忍度,在模拟拉伸过程中延展性能更强,避免了因局部应力集中造成的结构破坏。同时,电子结构分析表明,晶体晶界区域电子密度局域化显著,容易诱发界面还原反应,而非晶区域电子分布均匀,可在维持整体电化学稳定性的同时削弱还原反应的局部驱动力。这一策略的核心,不是堵住锂枝晶的路径,而是重构其生长所依赖的微观环境。

图6. 抑制锂枝晶形成的机制分析
本研究基于机器学习势函数、分子动力学模拟和密度泛函理论,系统揭示了LLZO晶界引发的锂偏析与枝晶生成的微观机制,并提出“晶界非晶化”作为有效的界面调控策略。该方法不仅能缓解局部锂聚集,增强力学韧性,还能改善电子分布均匀性,实现多尺度稳定性提升。该研究为构建高安全性、高性能的固态电解质材料提供了新的理论基础与工程启示。
该论文的第一完成单位为厦门大学物理学系,第一作者为2021级博士研究生游逸玮,通讯作者为厦门大学吴顺情。该研究得到国家自然科学基金等项目的支持。
论文信息:
Yiwei You, Dexin Zhang, Zhifeng Wu, Tie-Yu Lü, Xinrui Cao, Yang Sun, Zi-Zhong Zhu & Shunqing Wu. Grain boundary amorphization as a strategy to mitigate lithium dendrite growth in solid-state batteries. Nature Communications 16, 4630 (2025).
文章链接:https://doi.org/10.1038/s41467-025-59895-9